






集装箱运输车车载称重系统
集装箱运输车车载称重系统是在车厢底部安装重量传感器,配合检测仪、显示仪表和车联网平台软件可实现车辆装载重量的监测。
该系统将传感器采集的车载重量信号实时进行计算、处理及上传,通过车联网平台实现企业和监管机构的数据管理和运输管理的职责。
集装箱运输车车载称重系统系统功能
1) 可实现静态下集装箱重量的精确测量;
2) 可实现超载监控和超载告警提醒功能;
3) 可实现动态情况下集装箱的载重监测功能;
4) 可实现全过程集装箱载重状态的实时监测;
5) 称重系统可实现免标定;
6) 可接入车联网监控服务平台;
7) 行驶记录,对车辆运行的时间、位置、路线等数据进行记录和传输,并根据需要进行远程设置管理;
8) 运行记录,车辆运行过程中的关键参数,如装载重量、行驶速度等通过传感器进行采集;
9) 查询统计,对车辆历史运行轨迹、视频记录、数据记录进行查询统计;
10)远程升级维护。
集装箱运输车车载称重系统系统特点
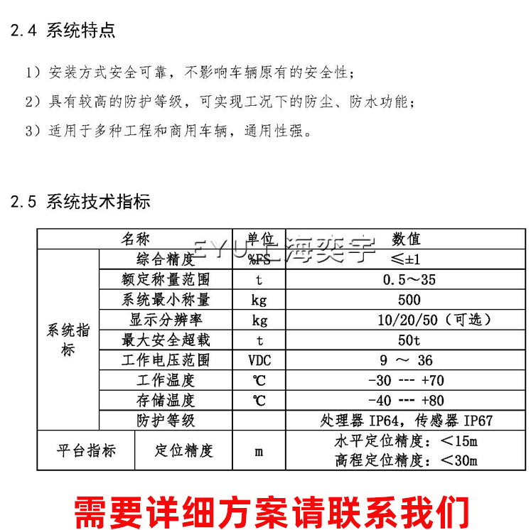
1)安装方式安全可靠,不影响车辆原有的安全性;
2)具有较高的防护等级,可实现工况下的防尘、防水功能;
3)适用于多种工程和商用车辆,通用性强。
集装箱运输车车载称重系统系统指标
名称 | 单位 | 数值 |
综合精度 | %FS | ≤±1 |
额定称量范围 | t | 0.5~35 |
系统最小称量 | kg | 500 |
显示分辨率 | kg | 10/20/50(可选) |
最大安全超载 | t | 50t |
工作电压范围 | VDC | 9 ~ 36 |
工作温度 | ℃ | -30 ┄ +70 |
存储温度 | ℃ | -40 ┄ +80 |
防护等级 | 处理器 IP64,传感器 IP67 |
售后保障
我厂从售前至售后,全程有专员一对一热情服务。让您与我们厂家的合作完全没有后顾之忧。
关于物流
同城可由我司送货上门。省外均发物流送到。部分地区可能物流点稀疏,需要客户自提。
关于发货
每日下午5:00以前的顾客,均可以当天发货,5:00以后的顾客,次日发货。
关于发票
我司所有交易均可开具发票。默认开增值税发票。开的都是含税价格,特殊需求请说明!
上海奕宇电子科技有限公司 沪ICP备11018966号-4
沪公网安备 31011402002201号